復元・復旧サービス充実|(有)フロンティア・オンライン

復元・復旧サービス充実|(有)フロンティア・オンライン

【深淵オーディオ】(2)PCB救出大作戦 OPA Bi-Variable Push-Pull Composit Amplifier(ヘッドホンアンプ)自作

‹ 2026/01/23 ›

こんばんは。大気は寒波到来中!PCB完全自壊!><


湯煙熱湯風呂事件です!

いやいや大変でした。

そして勉強になりましたよ、ええ。汗


で、結果、PCB基板も初版を手直しして無事実装完了、とりあえずもがなですが視聴もOKとなりました。



設計通り、いい音!やったぜ~。^^


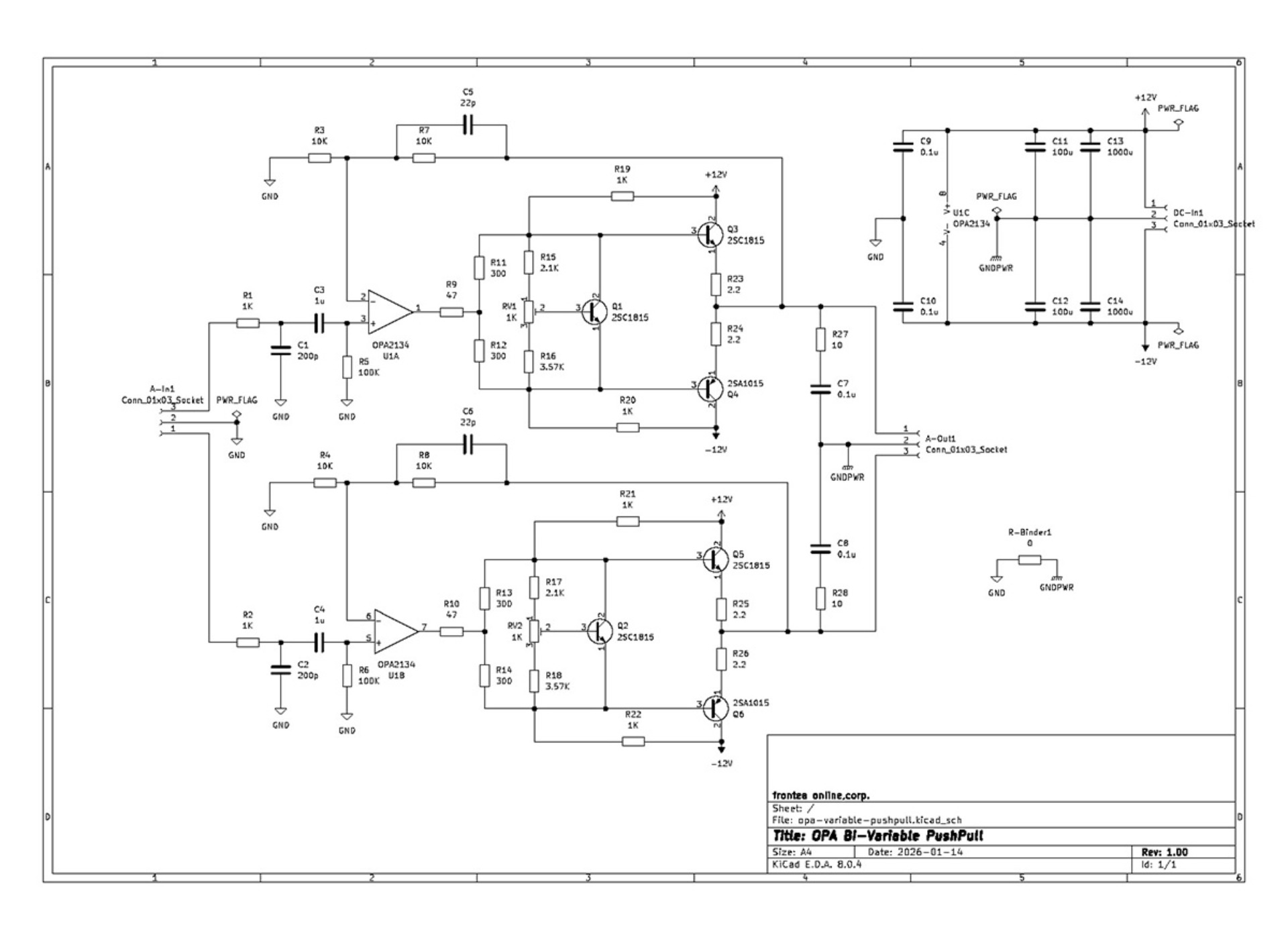
と、写真の回路図・・・、はい、前回の記事で載せました事故物件回路になります・・・。冷

ちょうど良い具合に、大事故ポイント2か所がしっかり写り込んでいます・・・。汗


そうなんです・・・、LTSPICEでシミュレートした後、KiCADで手打ちし直してPCB起こした訳なのですが・・・。

ええ、ええ、そんな訳ですので、完全なる破壊ポイントを確認もせず、基板の製造発注をしてしまいました。^^;


(気が付くまでトランジスタ6本殉職しました)
(白煙も上がりました・・・)

(臭かったです!)


ということで、写真はOKバージョンです。

初代は傷だらけとなりました。汗


ええ、ええ、回路図にもチェックを入れて、念押しの確認をして・・・、初動したとたんに、湯煙発生いい湯加減を軽く超えてくれました。

2日程点検しまして、OpAmpとPull側PNPがどっちも逆さまであることに・・・、ようやく気が付きました。汗

(いや~、アホですね)


訂正済み回路

ということで、回路訂正版です。

大事故以外の点にも少々フォローを入れました。


ひとつは入力パート、RFノイズリダクション(ハイパス)の後に、DCカット(ローパス)を追加しました。

ブレッドボードでは上手くいってたんだけど、PCB基板の事故対処途中で発振したんですよね。

事故中でしたので、入力のDCオフセットにも懸念が及び対策という流れです。


またひとつは、OPA出力-VBEマルチ間に抵抗(R9、R10)を追加しました。

音が出るところまでたどり着いて、VBEマルチの半固定抵抗を調整をしてましたら、調整時に思いのほか電流が揺れるようでしたので、その抑制とOPA頑張り過ぎ防止といった意味合いで。


最後の点はグランド周り、PGNDとAGNDの線引きと接点調整をして、より安定化できるようにしました。

が、こちらは初版基板でのカッター対応でも私の耳的には十二分の音質と安定性でしたので、PCB図面まで起こしたところで取り置きにしました。^^;


現状の初代手直し版ではDCカット(ローパス)は入れてないのですが、まぁ、PopoDACとの組み合わせ上は入力DCオフセット0.001mAもないくらいでしたので、これにて初代は完成。


この後は、追加の事故が起こらないようにケーシングして、しばらくの間、視聴とデータ取りをします。


あ、OpAmpはNE5532とOPA827で軽く視聴してみました。

本回路の設計思想の通り、オペアンプで音質がグンと変わることはなく、ひとまずアプローチにひとつ合致してることが確認できました。


このヘッドホンアンプの思想は、「PopoDACの音質をできるだけ耳まで素直に届ける」ってところ、分離感、音場もDACの意図通りの感じで聞けました。


湯煙事故から得られた教訓ベスト3

「事故物件はお好きですか~?」

ええ、ええ、大概の皆様は心の底では事故物件は興味の対象、ゴシップは大好物のことでしょう?汗

そしてその興味は、やはり得られる教訓が大きいからという点もあるでしょう。冷


ということで、教訓ベスト3を発表します。^^;


第1位:シミュレーションからKiCadへの“手打ち”は、自分がズレる

第2位:ブレッドボードは“忠実ハチ公より弱い”ので、信じ過ぎるなかれ

第3位:VBEマルチは案外ムズイ


どうでしょう?


「そんくらい知っときなさいよ!」

といったレベルですね。汗


では、次回はケーシングと視聴サンプルかデータ情報かな。

できればPopoDACのMCプロファイルの違いまで聞き取りたいですね!!


お楽しみに♪