
Recovery and restoration service:frontea online,corp.
- New Posts... -
2026.01.13
PopoDAC
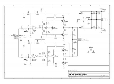
Deep Abyss Audio (14) - MC Profiles and Demo: ProAudio‑Spec PopoDAC (USB DAC) DIY
Hello everyone.We’ve finally reached Part 14 — the final chapter of the PopoDAC ...
2026.01.09
PopoDAC
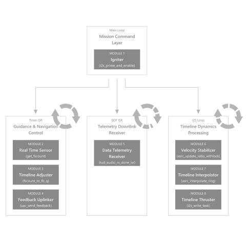
Deep Abyss Audio (13) — Core’4 Timeline Dynamics Processor (TDP Phase) PopoDAC(ProAudio‑Spec USB DAC) DIY
Hello everyone. It’s freezing today…But the wait is finally over.Today we enter ...
2026.01.07
PopoDAC
Deep Abyss Audio (12) - Core’3 Guidance & Navigation Control PopoDAC(ProAudio‑Spec USB DAC) DIY
Hello again. Episode 12 marks the beginning of Core’3 — the Guidance & Navig...
2026.01.05
PopoDAC
Deep Abyss Audio (11) Core’2 — Telemetry Downlink Receiver (TDR Phase) Pro-Audio Specification USB DAC (DIY / ESP32‑S3)
Good evening.In Episode 11, we finally enter the explanation of PopoDAC Core’2 —...
2026.01.04
PopoDAC
Deep Abyss Audio (10) Core’1 – Mission Command Layer Pro‑Audio Spec PopoDAC (USB DAC) DIY Series
Good evening.This is the 10th installment, and from here on we finally step into...
2026.01.03
PopoDAC
Deep Abyss Audio(9) The Answer to UAC: Why PopoDAC Chooses UAC1.0 Feedback
Hello again.This is Episode 9.Last time I said “next episode will finally reach ...
2026.01.02
PopoDAC
Deep Abyss Audio (8) CCC Core: Pro‑Audio Spec PopoDAC (USB DAC) DIY
Hello again. Welcome to Episode 8 — the long‑awaited chapter on the DDC Central ...
2026.01.01
PopoDAC
Deep Abyss Audio (7) PopoDAC DIY — DDC Design Philosophy
Happy New Year.Right at the beginning of 2026, we have finally arrived at Episod...
2025.12.31
PopoDAC
Deep Abyss Audio (6) Building the DDC Buffer: DIY Pro‑Audio PopoDAC (USB DAC)
Hello.This is Episode 6, where we build the DDC buffer.Up to the previous episod...
2025.12.30
PopoDAC
Deep Abyss Audio (5) Mounting the UAC Engine: Building a Pro‑Audio‑Grade USB DAC with the ESP32‑S3 Core
Hello again.Welcome to Episode 5.Today we’re finally installing the USB (UAC) en...
- 商品展示 -
価格:500